| Cat # | Size | Price | Quantity | |
|---|---|---|---|---|
| 105401 | 100 ug | $80 | ||
| 105402 | 500 ug | $220 |
| Clone | 2D1 |
|---|---|
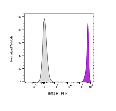
| Application | Flow Cytometry |
| Reactivity | Human |
| Format | Purified |
| Target Name | CD45, Leukocyte Common Antigen (LCA), T200 |
| Isotype | Mouse IgG1 |
| Antibody Type | Monoclonal |
| Regulatory Status | RUO |
| Formulation | Phosphate-buffered solution, pH 7.2, containing 0.09% sodium azide |
| Protein Concentration | 0.5 mg/mL |
| Storage and Handling | The antibody solution should be stored between 2°C and 8°C |
| Recommended Usage | For flow cytometric staining, it is recommended to use less than 0.1 µg of this reagent per 0.5-1.0 million cells in a 100 µL volume. Optimal reagent performance should be determined by titration for each specific application |
| See All Formats | Clone 2D1 |
CD45, also known as protein tyrosine phosphatase receptor type C (PTPRC), is a transmembrane protein tyrosine phosphatase that plays an essential role in regulating signaling thresholds in hematopoietic cells. It is expressed on nearly all nucleated cells of hematopoietic origin, including T cells, B cells, natural killer cells, dendritic cells, and most myeloid cells, making it a defining pan-leukocyte marker. CD45 is critical for proper immune cell development, activation, and homeostasis.
Structurally, CD45 is a type I transmembrane glycoprotein composed of a large extracellular domain, a single transmembrane region, and a cytoplasmic tail containing two phosphatase domains. The membrane-proximal phosphatase domain is catalytically active, while the distal domain has regulatory functions. Extensive alternative splicing of exons encoding the extracellular domain generates multiple CD45 isoforms, including CD45RA, CD45RB, and CD45RO, which differ in size and expression patterns and are commonly used to distinguish naïve, activated, and memory lymphocyte subsets.
Unlike many immune receptors, CD45 does not have a well-defined classical ligand. Instead, its function is primarily enzymatic and regulatory, modulating signaling from antigen receptors and cytokine receptors. CD45 dephosphorylates inhibitory tyrosine residues on Src family kinases such as Lck and Fyn in T cells and Lyn in B cells, thereby enabling effective signaling through the T cell receptor (TCR) and B cell receptor (BCR). Through this activity, CD45 sets activation thresholds and ensures appropriate immune responsiveness.
CD45 is implicated in several diseases when its expression or function is altered. Genetic deficiencies in CD45 lead to severe combined immunodeficiency (SCID), characterized by profound defects in T and B cell development and function. Aberrant CD45 signaling has also been associated with autoimmune diseases, where altered activation thresholds may contribute to self-reactivity. In hematologic malignancies, CD45 expression patterns are widely used for diagnostic immunophenotyping and can influence sensitivity to radiation and chemotherapy.
Therapeutically, CD45 is primarily leveraged as a biomarker and targeting antigen rather than a signaling target. Anti-CD45 antibodies have been explored for conditioning regimens in bone marrow transplantation and for targeted delivery of radioisotopes in hematologic cancers. In research and clinical diagnostics, CD45 remains indispensable for identifying leukocytes and characterizing immune cell subsets, underscoring its central role in immunology and translational medicine.
Mouse IgG1 Isotype Control Antibody
Anti-Human CD3 Antibody, Clone Hit3a
iF700 Anti-Human CD3 Antibody, Clone Hit3a
iF488 Anti-Human CD3 Antibody, Clone OKT3
PerCP/Cyanine5.5 Anti-Human CD3 Antibody, Clone OKT3
Anti-Human CD45 Antibody, Clone 045AB
iF488 Anti-Human CD45 Antibody, Clone 045AB
FITC Anti-Human CD45 Antibody, Clone HI30
Have a product or application question? Consult our FAQs or contact us.